|
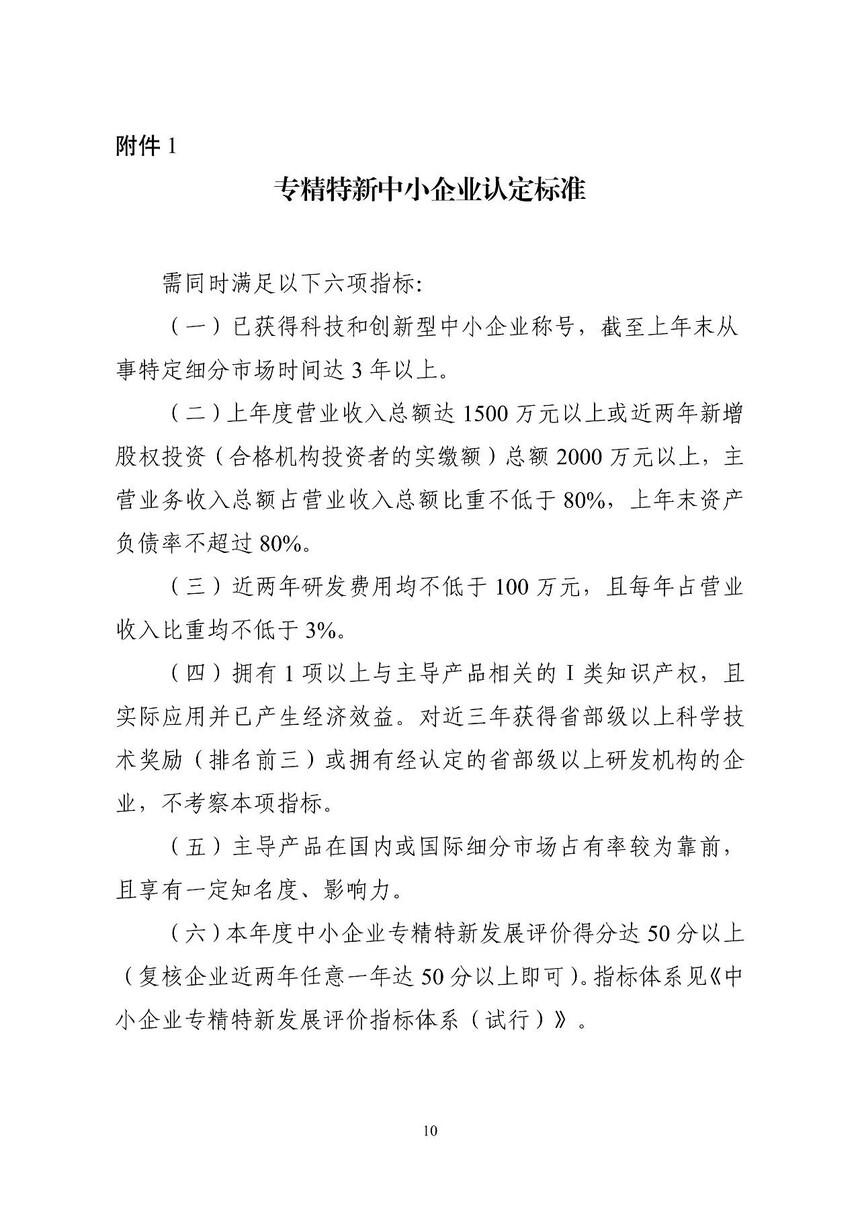
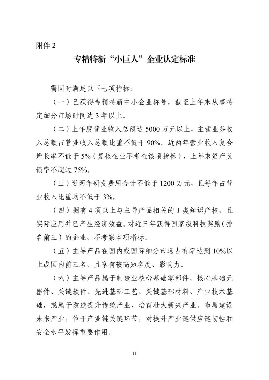
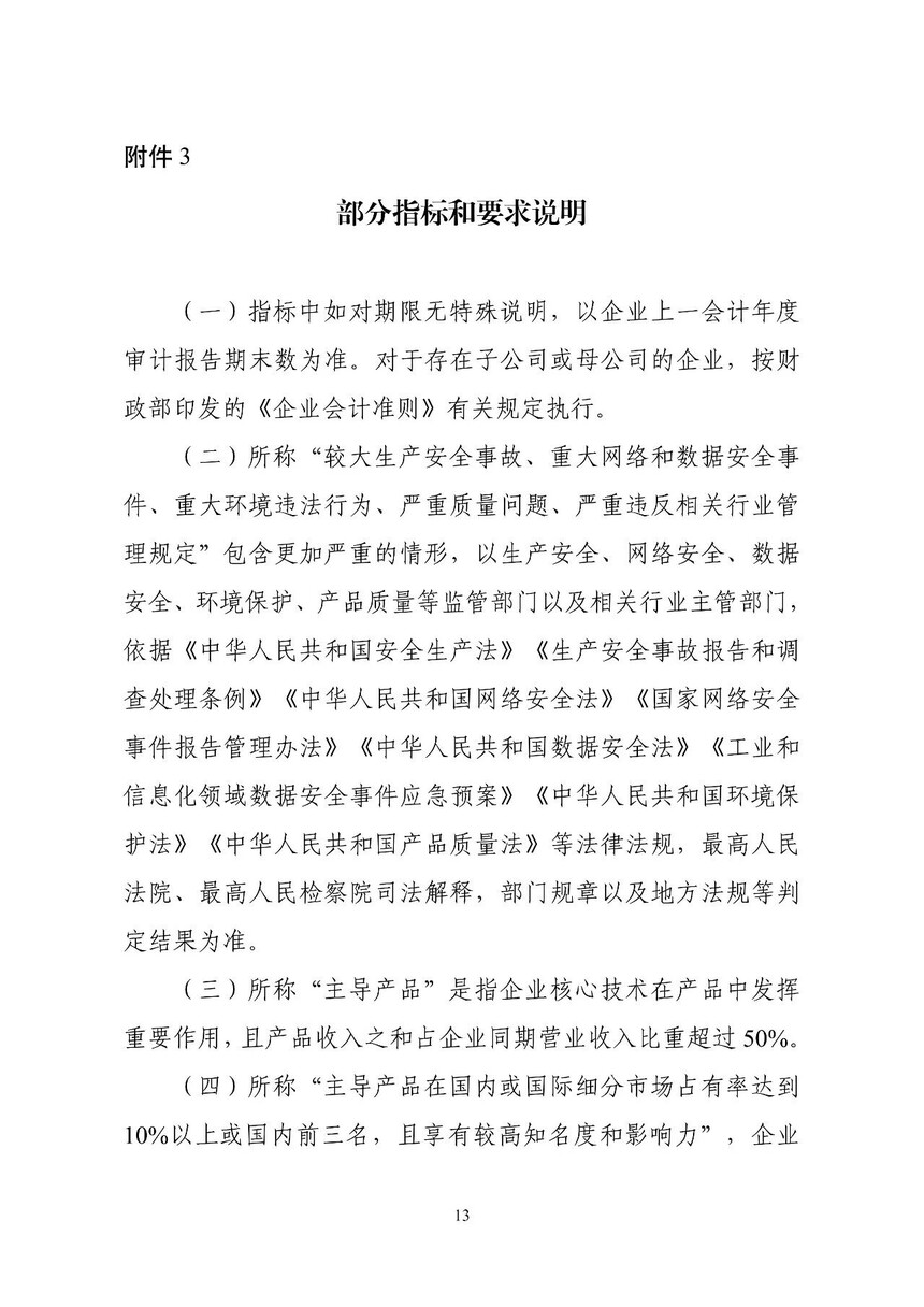
旗锐政策慧 | 工业和信息化部关于印发《优质中小企业梯度培育管理办法》的通知时间:2026-01-19 工业和信息化部关于印发《优质中小企业梯度培育管理办法》的通知 工信部企业〔2026〕2号 各省、自治区、直辖市及计划单列市、新疆生产建设兵团中小企业主管部门: 为进一步加强优质中小企业梯度培育工作,促进中小企业专精特新发展,现将《优质中小企业梯度培育管理办法》印发给你们,请认真遵照执行。 工业和信息化部 2026年1月4日 【免责声明】本网站部分图片、文字及观点,来源于互联网及其他公众平台,主要目的在于分享信息,让更多人获得需要的资讯,版权属于原作者,如涉及侵权请予以告知,我们会在24小时内将相关内容删除。 |














