文章
  • 文章
搜索
首页 >> 园区动态 >>行业动态 >> 旗锐政策慧丨关于印发广州市数字经济高质量发展规划的通知
详细内容

旗锐政策慧丨关于印发广州市数字经济高质量发展规划的通知

时间:2024-05-17     【转载】

640.webp.jpg

广州市人民政府办公厅关于印发广州市数字经济高质量发展规划的通知

穗府办〔2024〕11号

各区人民政府,市政府各部门、各直属机构:

《广州市数字经济高质量发展规划》已经市政府同意,现印发给你们,请认真组织实施。实施中遇到问题,请径向市工业和信息化局反映。

广州市人民政府办公厅

2024年4月30日

广州市数字经济高质量发展规划

数字经济发展速度之快、辐射范围之广、影响程度之深前所未有,正在成为重组全球要素资源、重塑全球经济结构、改变全球竞争格局的关键力量。为深入贯彻落实党中央、国务院关于发展数字经济的决策部署,高质量推动广州数字经济创新引领型城市建设,促进数字经济和实体经济深度融合,构建具有国际竞争力的现代化产业体系,探索中国式现代化的广州实践,根据《数字中国建设整体布局规划》《“十四五”数字经济发展规划》《广州市数字经济促进条例》以及《广州市国民经济和社会发展第十四个五年规划和2035年远景目标纲要》,参照《广州市国土空间总体规划(2018—2035年)》等文件精神与要求,结合广州实际,制定本规划。本规划基准期为2022年,规划期为2023年至2025年,远期展望到2035年。


第一章  发展环境


一、发展基础

“十三五”时期以来,广州持续推进数字经济全面发展,加快数字基础设施建设,不断增强数字创新能力,深入推进数字经济与实体经济融合发展,加快产业数字化转型,探索数据要素市场化路径,数字经济在经济社会高质量发展、加快推动广州高质量实现老城市新活力、“四个出新出彩”中的引擎功能更加凸显。

数字基础设施底座更加坚实。高水平推进5G商用试点城市建设,累计建成5G基站7.64万座,5G用户超1400万户。千兆城市建设走在全国前列,全市光纤接入端口达1397.6万个,宽带用户765万户,获评全国首批“千兆城市”。建成华南唯一的工业互联网标识解析国家顶级节点,累计标识解析量123.39亿次,规模居全国前列。数据中心稳步建设,全市在用数据中心70个,机架规模约25.7万个,居全省第一。部署华南唯一的国际IPv6根服务器,建成广州人工智能公共算力中心,全市智算中心规模为924P,国家超级计算广州中心成为全球用户数量最多、应用范围最广的超算中心之一。

数字经济核心产业持续壮大。全市拥有数字经济相关高新技术企业6100家,规模以上数字经济核心企业4627家。成功打造中国软件名城,软件业务实现收入6470亿元(工业和信息化部口径),同比增长10.3%,增速位居全国主要城市前列。显示之都建设效应明显,显示面板在建产能全国第一。超高清视频、智能汽车、集成电路等重点产业实现跨越式发展。

产业数字化转型加快推进。2850家规模以上企业开展数字化转型,五大特色产业集群工业互联网平台服务企业8812家,定制家居产业发展世界领先。获批“中国制造2025”试点示范城市、国家首批服务型制造示范城市、全球定制之都案例城市。基本建成广州“三农”数据智库服务平台、粤港澳大湾区“菜篮子”平台、种养殖生产管理智能化、“广州农博士”等农业数字化服务平台。

数字新业态新经济蓬勃发展。直播经济发展迅猛,主要电商平台的主播数、开播场次、直播商品数均居全国第一。2022年全市限额以上实物商品网上零售额同比增长13.4%,增速是全国的2.2倍;跨境电商进出口额占外贸比重达到12.6%,增速是全国的8.7倍;拥有3个国家级电商示范基地、12个省级电商示范基地;在线学习、远程会议、在线医疗等广泛开展,有力促进广州国家消费中心城市建设。

数字经济集聚效应凸显。广州作为国家新一代人工智能创新发展试验区、国家人工智能创新应用先导区、国家数字经济创新发展试验区,数字经济规模初步形成。广州人工智能与数字经济试验区集聚各类企业超10万家,“四上”企业2200余家,高新技术企业超2100家,技术合同成交额超1500亿元,投融资服务机构超300家。其中,琶洲片区被认定为省级高新区,先后获批国家新型工业化产业示范基地(大数据)、国家电子商务示范基地。

数字治理综合成效显著。率先出台首部国内城市数字经济地方性法规《广州市数字经济促进条例》。获批创建全国网络市场监管与服务示范区。“穗智管”接入全市8.4万个物联感知终端设备,归集超72亿条城市运行数据,“穗好办”汇聚整合惠民利企事项超3000项,实现“零次到场”“全程网办”,累计签发8500万张电子证照。创建26所全国智慧教育示范区,建成1个国家级智慧健康养老示范基地。

同时,我市数字经济发展也面临着一些问题和挑战。数字基础设施需前瞻性布局,数字技术创新能力需大幅提升,数字经济核心产业竞争力有待加强,传统产业数字化转型步伐有待加快,数字经济治理体系仍需进一步健全,产业生态布局仍需进一步完善。

二、发展形势

新一轮科技革命和产业变革方兴未艾,重大颠覆性技术创新不断涌现。数字技术创新和迭代不断催生出新产品、新业态、新模式,引发经济格局和产业形态深度变革,发展数字经济成为全球主要国家普遍共识。线上线下、虚拟和物理空间融通,持续创造经济产业发展新形态,数字经济已成为实体经济高质量发展的重要驱动力。“十四五”是全面建设社会主义现代化国家开局起步的关键时期,国际国内经济社会更加复杂多元,机遇与挑战并存。广州正处于新旧动能转换的关键期、全面深化改革的突破期、城市能级提升的加速期和幸福广州建设的提质期,数字经济发展面临的形势正在发生深刻变化。

广州经济已进入高质量发展的新阶段,坚持“产业第一、制造业立市”成为重要战略。高质量发展对广州产业经济加快转变方式、优化结构、转换动能、推进产业高级化和产业链现代化提出了新标准、新要求。广州需充分发挥工业制造、商贸流通、产业链基础优势,借助数据对产业链的赋能作用,不断扩大产业“互联规模”,加快产业尤其是制造业的数字化转型发展,实现“智造强市”。

“十四五”时期是广州数字化转型发展,巩固提升城市发展位势的重要机遇期。广州面临国家大力支持粤港澳大湾区建设、高质量实现老城市新活力、“四个出新出彩”和打造南沙重大战略性平台的重大历史机遇。率先探索建立与数字经济发展相适应的新经济制度体系,提升数据要素集聚和对国内外资源的配置能力,把数字经济打造成为广州面向未来的新引擎,巩固国家中心城市地位,是广州把握发展机遇的必然要求。


第二章  总体要求


一、指导思想

坚持以习近平新时代中国特色社会主义思想为指导,深入学习贯彻党的二十大精神和习近平总书记视察广东重要讲话重要指示精神,认真落实省委“1310”具体部署和市委“1312”思路举措,锚定“排头兵、领头羊、火车头”标高追求,抢抓全球数字化发展和数字中国建设重大战略机遇,推动数据要素价值开发转化,开辟数字化发展新领域新赛道,促进数字经济与实体经济深度融合,加快形成新质生产力,构建具有国际竞争力的数字产业链群,打造数产融合的全球标杆城市和具有全球影响力的数字经济引领型城市,为广州加快实现老城市新活力、“四个出新出彩”提供有力支撑,扛起全国数字经济高质量发展主阵地和新引擎的广州担当。

二、基本原则

政府引导,市场主导。在发挥我国社会主义制度优势、新型举国体制优势的城市实践中,前瞻布局、系统谋划,构建数字经济高质量发展体制机制。充分发挥市场在资源配置中的决定性作用,坚定不移用改革的办法释放和激发市场潜力,促进有效市场和有为政府的深度结合。

创新驱动,融合发展。坚持创新是第一动力,提高数字技术基础研发能力,增强科技自立自强能力,持续推进数字技术、应用场景和商业模式融合创新,促进全要素生产率提高,发挥数字技术对经济发展的放大、叠加、倍增作用,筑牢建设具有全球影响力的数字经济引领型城市之基。

需求带动,示范引领。坚持以人民为中心,释放广州超大规模市场优势,以数字产品和服务高质量供给引领和创造新需求,增强人民群众的获得感、幸福感。围绕数字产业化和产业数字化,打造重点产业、示范企业、重大平台、典型场景,支持先行先试、以点带面,构建数产融合的全球标杆城市的强大支撑。

安全有序,开放包容。坚持促进发展和监管规范并重,协同建立健全适应数字经济发展的市场监管政策法规体系,切实筑牢网络和数据安全防线。坚持全球视野,创建公平有序、包容审慎的开放发展环境,营造国际国内各类主体多元参与、协同联动、活力迸发的数字经济发展新气象。

三、发展目标

以建设出新出彩的全球数字经济活力城市为发展愿景,围绕“五区三都三城”发展格局,高标准构建数字创新发展引领区、数实融合发展示范区、数据价值转化活力区、数字开放合作先行区、数字生态治理试验区,高水平打造显示之都、定制之都、直播电商之都,高质量构筑智车之城、软件名城、智算羊城。到2025年,广州数字经济规模和质量迈上新台阶,数字经济核心产业增加值占地区生产总值比重达到15%,形成一体协同的空间布局、泛在互联的数字底座、融合创新的数字产业、稳健精细的治理能力、共建共享的数字生态,初步建成世界领先的数字经济引领型城市和数产融合的全球标杆城市。

——数字底座动力更加强劲。智能化综合性数字基础设施体系进一步构建,5G应用深度和千兆光网覆盖全国领先,城市泛在感知网络基本成形,算力算效水平国内一流,网络连接、流量汇聚、数据处理、信息服务等枢纽功能均衡发展,传统基础设施数字化升级改造深度推进。累计建成5G基站超10万座。

——数字产业活力充分激发。在人工智能、大数据、云计算、区块链等领域的数字技术实现新突破。形成半导体和集成电路、超高清视频和新型显示、软件和信创等千亿级产业链群。跨境电商、直播经济、共享经济、平台经济等新业态新模式健康蓬勃发展。

——数字转型潜力不断释放。传统优势制造业产业集群数字化、网络化、智能化、绿色化发展能力显著提升,培育300家国家级专精特新“小巨人”企业,新增5家制造业单项冠军企业;新增打造1—2家国家级跨行业跨领域工业互联网平台,3家以上特色专业型工业互联网平台。

——数智治理能力全面提升。政务服务“一网通办”和城市治理“一网统管”运行顺畅,全市数据资源体系初步定型,数据交易所等要素市场建设成效显著。“穗智管”行业覆盖率达90%,电子证照用证率80%以上,公共数据开放数据集达到1600个。

展望2035年,数字技术与实体经济在更大范围、更深层次、更高水平上全面融合,以“数智孪生”城市赋能经济社会高质量发展,全球数字化辐射能级大幅跃升,全面建成世界领先的数字经济引领型城市和数产融合的全球标杆城市。

640.webp (1).jpg

第三章  优化数字经济空间布局


高水平建设重点功能区,立足资源禀赋,合理定位、深化协同,科学布局数字经济生产力资源,促进全市“一盘棋”发展,打造数字经济创新源和增长极,引领广州高质量发展。


一、构建“一核引领、多点支撑”新格局

“一核引领”:高水平建设广州人工智能与数字经济试验区。以广州人工智能与数字经济试验区为核心,推动“一江两岸三片区”错位发展,各展其能,建设数字经济高质量发展示范区。琶洲核心片区(含广州大学城)建设数字经济与总部经济创新合作区、创新融合拓展区、知识产权保护基地和科技成果转化中心。广州大学城依托丰富的科教资源及重点企业,打造一批公共实验室和科技孵化平台,形成新一代信息技术产业集聚区、人工智能产业集聚区。广州国际金融城片区重点发展数字金融,打造粤港澳金融合作示范区和金融科技先行示范区。鱼珠片区发展5G通讯、AI+软件、信创、区块链、数字贸易、数字航运等产业,建设数字化工厂和无人工厂,形成国家高端智能装备产业基地、工业互联网示范基地、高端服务业产业基地、信创产业基地和基础软件战略基地。

“多点支撑”:以广州珠江沿岸高端产业园及分布全市的数字化园区、链主类企业、灯塔类工厂、智能化车间为带动,以“链长制”为抓手,以产业互联网建设为主要路径,聚焦发展数字经济领域科技创新、核心产业、现代化服务业、智能制造,促进形成全市数字产业和关联产业协同发展格局,带动上下游产业数字化转型,稳固广州产业链供应链优势,构建数字经济高端产业承载空间,全面支撑数字经济创新发展,为广州数字经济带动城市焕发新活力发挥重大支撑作用。

640.webp (2).jpg

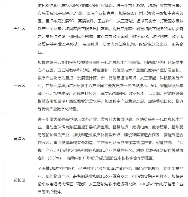
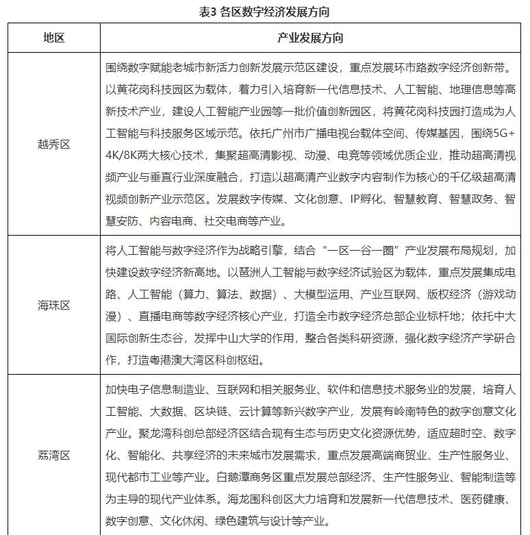
二、统筹区域协同发展新局面

以全市数字经济高质量发展为目标牵引,引导各区立足自身资源禀赋、功能定位和产业基础,找准比较优势,明确发展重点和特色,加快形成集聚示范效应,实现跨区协同、多点联动、资源共享的数字经济发展新局面。

640.webp (3).jpg
640.webp (4).jpg
640.webp (5).jpg

第四章  提升数字底座支撑能力


对接数字中国、网络强国、“东数西算”等战略工程,适度超前建设新型数字基础设施,推进传统基础设施数字化改造,促进云网协同和算网融合发展,夯实数字经济发展底座,打造智算羊城。

一、打造双千兆网络标杆城市

建设全国领先的5G网络。推进5G规模化部署,持续提高5G基站覆盖密度,统筹推进5G、F5G建设。在率先实现5G商用的基础上,扩大700MHz、900MHz频段5G网络的试验和建设规模,率先建成“高低频结合、城乡全覆盖”的5G网络。扩大5G专网在医疗、地铁、公安、教育、外贸等重点行业和领域的应用,深化5G商用城市建设,建成高可靠、低时延、广覆盖的5G网络连续覆盖城市。

推进千兆光网城市建设。加快新建小区千兆光网入户建设,推动老旧小区线路改造升级,有序推进10G-PON设备规模部署,实现重点区域和场景万兆覆盖。推动农村千兆网络建设,实施乡村信息基础设施振兴工程。协调推进骨干网扩容升级,加快国际互联网根服务器镜像节点等国际化信息基础设施建设,争取扩大国际互联网出口带宽,提升网络支撑能力,进一步巩固广州国际信息枢纽地位。

二、稳步推进新型网络建设

建设全国领先的工业互联网。支持跨行业、特定行业、特定场景的工业互联网平台建设,实现工业大数据汇聚和挖掘,打造高端工业软件服务体系。稳步推进工业互联网标识解析国家顶级节点(广州)扩容增能和二级节点建设,加快国家工业互联网大数据中心广东分中心建设,深化标识解析二级节点在船舶、高端装备、新一代信息技术、生物医药、家居等行业的重点应用,构建高效稳定的标识注册和解析服务能力。依托5G网络和工业互联网,促进工业企业设备、系统、平台之间的互联互通和数据共享,加速行业规模应用。布局新一代信息通信网络,抢先部署下一代互联网等传输类基础设施建设,做好南沙国际IPv6根服务器及根解析服务体系的运营工作,提升IPv6网络性能和服务能力。推动5G、光网、移动物联网和低轨卫星互联网通信有机融合,实现空天地通信一体化覆盖。支持6G、卫星直连手机、太赫兹无线通信等技术研发。加快建设南沙(粤港澳)数据服务试验区。

三、构建城市算力枢纽体系

优化数据中心供给结构。引导通用数据中心、超算中心、智能计算中心、边缘数据中心等合理梯次布局,支持基础电信企业开展数据中心直联网络建设。面向超高清视频、车联网、工业互联网、远程医疗等新业务需求,灵活部署高附加值、产业链带动明显的小型、边缘数据中心,深化粤港澳大湾区低时延数据中心核心区建设。开展传统数据中心整合改造提升工程,鼓励开展绿色数据中心标准制定,整合、改造和升级低小散数据中心,探索提升数据中心资源能源利用效率,推动集约绿色发展。联合企业、高校、科研机构和行业企业等资源共同建设人工智能领域数据集,形成一批高质量、大规模的人工智能大模型训练数据集,提升大模型研究质量和实际应用水平。

加快先进算力中心建设。积极规划布局高密度数据中心、边缘数据中心、智能计算中心等下一代新型高性能数据中心建设,提升数据感知、数据分析和实时处理能力。加快国家超级计算广州中心升级改造,加快完善自主计算产业生态。大力推动广州人工智能公共算力中心建设,提供普惠人工智能算力服务、数据服务和算法服务。推进高等级绿色云计算平台及边缘计算节点建设,推动计算生态向移动端迁移。构建垂直领域大模型产业生态,面向工业、医疗、交通、金融、教育、科研等领域,加强行业算力建设布局,推动人工智能大模型在高价值应用场景的先试先行,挖掘一批行业示范应用。加强探索超导计算、量子计算、类脑计算、生物计算、光计算等新型计算技术。


640.webp (6).jpg


四、改造升级传统基础设施

推动电力、燃气等基础设施智慧化。对接国家、省、市碳达峰碳中和行动计划,发挥数字化对能源基础设施升级改造的赋能作用,强化能源节约和能效提升。建设智能融合、绿色低碳的智慧能源体系,鼓励传统发电厂、加油站、加气站、加氢站等设施智慧化改造,支持重点用能单位和区域智慧能源管理信息系统建设,推进电网、配电、燃气管网等企业智能系统配置,推动电力、热力、冷力、燃气等用户或者第三方机构配置负荷侧智慧终端设备,智慧联通电源、电网、负荷侧储能设施,促进电网、燃气管网等设施智慧化建设和改造。构建全覆盖、配网全域立体智能化监控体系及5G+新一代高级量测体系。提高电动汽车智慧充电桩建设密度,支撑负荷密集区域配电网高效安全运行。推进“互联网+”智慧能源,建好用好广州市能源管理与辅助决策平台,提升精细化智能化管理水平。

加快城市地下基础设施数字化建设。推进供水、输电、燃气等地下主干管线及附属设施、地下污水与生活垃圾处理设施、地下通道、综合管廊等数字化改造。建设完善全市地下市政园林基础设施、能源管理、生产运营管理、充电设施信息公共服务平台等综合管理系统,与CIM平台、穗智管平台融合对接。以数字化引领电网业务模式创新,打造“智能运维中心+无人值守变电站+调度远方一键顺控”的新型运维模式,发挥数字电网能源主平台作用,促进电网领域的数据交易与流通,释放电力数据价值。

640.webp (7).jpg


推进智慧交通体系建设。统筹推进既有道路附属设施智能化升级,结合新建道路规划,按需推动智慧灯杆、智慧交通灯、智能潮汐车道等智慧设施建设,落实智慧灯杆试点工作。全面推进智慧机场、智慧航道、智慧港口、智慧城市轨道交通建设,加快白云国际机场全生命周期智慧化改造,打造全国智慧城市轨道交通标杆示范,进一步提升综合交通枢纽智慧管理运营水平。在黄埔、海珠、番禺、花都、南沙等试点区域新建道路部署路侧感知、边缘计算和路侧通信等单元,支持智慧交通“新基建”、“智慧物流”、自动驾驶等项目,建成具有广州特色的规模化城市车联网示范区。


第五章  激发数字产业发展活力


坚持创新驱动、应用牵引、链群发展,提升创新策源能力,培育新业态新模式,布局未来产业,打造具有国际竞争力的数字产业集群,建设数字经济引领型城市。

一、增强数字技术创新能力

强化关键核心技术攻关。围绕新一代信息技术、半导体与集成电路、智能制造、人工智能、大数据、超高清视频技术等数字经济核心领域,开展揭榜挂帅行动,深入实施重点领域研发计划,加强部、省、市联动,规划建设前瞻引领型、战略导向型、应用支撑型重大科技基础设施,强化基础研究前瞻性、战略性、系统性布局。加强关键核心技术研发,成体系解决核心软件、基础零部件、关键基础材料、先进基础工艺和产业基础技术等“卡脖子”问题,力争形成一批领跑型技术成果,着力打造数字技术原始创新策源地。

640.webp (8).jpg

加强协同创新。推进数字技术创新领域国家实验室基地、国家产业创新中心、国家技术创新中心、高水平科研机构、科技领军企业布局建设,组织开展面向重大科学和技术问题的协同攻关,形成具有全球竞争力的开放创新生态。加快建设省人工智能与数字经济实验室、省大湾区集成电路与系统应用研究院、广州第三代半导体创新中心等一批高水平创新研发机构,支持开展原创性研发活动,支撑产业技术创新。强化企业科技创新主体地位,支持国家印刷及柔性显示创新中心(聚华显示)等一批具有核心技术的企业发展。支持“专精特新”中小企业开展数字化技术改造工作,建设智能工厂和智能车间。发挥科技型骨干企业引领支撑作用,依托区块链等数字技术提升供应链上下游中小企业能力水平,推动中小企业与大企业协同创新。

支持“高精尖缺”创新成果转化。优化成果转移转化市场化服务体系,提高成果转移转化主体内生动力,全面提升核心技术供给和支撑能力。发挥广州(国际)科技成果转化天河基地、黄埔区创新成果转化试点工程的辐射带动作用,实现数字经济领域政产学研用协同创新,推动一批短中期见效、有力带动产业结构优化升级的数字经济创新成果转化应用,推动创新链、资金链、产业链三链深度融合,探索形成具有广州特色的数字经济创新成果转化新机制新模式。


二、巩固数字核心产业优势

提质升级软件和信创产业。支持基础软件、工业软件、新兴技术软件、信息安全软件、信息技术应用创新软件等首版次软件产品研发。推动信息技术应用创新适配测试中心、行业适配中心等公共服务平台建设。加快推动数字技术创新产品和解决方案在重点行业领域的应用推广。提质升级中国软件名城,争创中国软件名园,培育建设广州软件名园和广州市软件特色园。

640.webp (9).jpg


培育壮大超高清视频和新型显示产业。加快TCL华星t9、广州视源、广州创维等一批重大项目建设。发展壮大超高清视频及新型显示从前端摄录设备到终端显示制造及行业应用全产业链,持续建设“世界显示之都”,打造具有全球核心竞争力的超高清视频产业集群。支持建设电子化学品等专区,加速上游装备材料在穗集聚,支持布局AR/VR等超高清移动终端和汽车显示领域拓展移动出行应用,支持打造超高清转播车等“广州方案”推动数字内容与行业应用发展,支持硅基显示、彩色电子纸等新兴产业链抢抓市场机遇在黄埔、增城、南沙三大开发区加速集聚。

做强做优半导体与集成电路产业。围绕打造国家集成电路产业发展“第三极”核心承载区,积极培育具有较强竞争力的“设计—制造—封测—应用”全产业链,持续优化我市“一核两极多点”的产业格局,支持黄埔区围绕集成电路制造优势环节,建设综合性半导体与集成电路产业集聚区;增城区聚焦智能传感器和芯片制造等领域发力攻坚,南沙区重点打造宽禁带半导体设计、制造、封装测试全产业链基地;海珠、天河等相关区结合自身产业基础和区域特色,发展集成电路研发设计及总部经济,构建协同发展的半导体和集成电路产业生态圈。

大力发展智能硬件及器件产业。围绕智能装备与机器人产业链,推动高端数控机床、智能车载设备、智能无人飞行器、可穿戴智能设备、金融电子设备、工业机器人、服务消费机器人等领域发展,开拓智能工厂、数字化车间、医疗、养老等场景应用。以黄埔智能装备国家新型工业化产业示范基地为龙头,在黄埔、白云、南沙、花都各区布局高端装备产业基地,着力提升产业集聚能力。

640.webp (10).jpg


大力发展数字创意产业。依托游戏、动漫、电竞、直播、短视频等领域的特色优势,大力推动网络文学、影音、资讯在电商、教育、生活等领域实现精品化发展,引导各类平台和广大网民创作积极健康、向上向善的网络文化产品。强化天河、黄埔、番禺等区域产业优势,着力培育一批行业头部企业和精品IP。

三、提升新兴领域产业能级

做强人工智能与大数据产业。推动智能芯片、智能传感器、智能软件、智能装备及机器人、智能终端等人工智能核心产业研发。加快建设各类评估评测公共服务平台,研发推广人工智能行业应用、产品、技术及服务方面的评测方法与工具。发挥计算机视觉、语音识别等领域产业优势,培育一批具有核心竞争力的龙头企业和独角兽企业,鼓励人工智能与医疗、交通、商贸等生产性应用场景深度融合,支持在智能制造、智能安防、智能家居、智能医疗等领域实施人工智能创新应用示范工程。推动智能硬件产品的集成应用和推广,研制智能穿戴、智能车载、智能服务机器人、虚拟现实设备等智能产品。支持企业开展数据管理能力成熟度评估工作,提升企业数据管理水平。支持海珠区加快建设国家新型工业化产业示范基地和省人工智能、大数据产业园等人工智能、大数据为主导方向的特色产业园区,进一步打响“琶洲算谷”品牌,举办广州·琶洲算法大赛,加快打造广州市人工智能大模型生态集聚和创新应用高地,在全市率先建成人工智能大模型应用示范区。

加速物联网与车联网行业赋能。依托物联网打通工业、交通等行业终端市场和产业链上下游,促进形成物联网产业“链式整合、集群带动、协同发展”新格局。推进智能网联汽车产业发展,争创国家级车联网先导区。支持番禺、花都、黄埔、南沙建设智能网联与新能源汽车自主品牌创新基地。加强车路协同基础设施建设,推进智慧城市基础设施与智能网联汽车协同发展试点任务,加快“5G+车联网”项目建设,营造“一带四区、区域互联”的车联网示范应用环境。探索推动低轨卫星通信、导航、遥感技术在智能网联汽车领域应用,通过提供高可靠性、高安全性、高性价比的卫星应用产品与服务,为智能网联汽车产业赋能。优化完善道路测试相关管理措施和手段,稳步推进不同混行环境下智能网联汽车示范运营。探索智能网联汽车在公交、共享出行、物流配送等领域场景应用,推进智能网联汽车规模化、无人化、商业化。

加快区块链产业创新发展。深化区块链与其他新技术融合发展与应用创新,拓展区块链在政务、司法、金融、社会治理、民生服务等领域应用场景,培育一批具有安全稳定区块链产品的行业重点企业,深化建设国家级区块链发展先行示范区。

加快元宇宙产业前瞻性部署。开展NFT、VR/AR、脑机接口、智能芯片、智能算法、数字孪生、人机交互、区块链等元宇宙关键技术研发与应用,推动元宇宙技术与制造、教育、医疗等场景结合,发展数字会展、全景导览、线上购物、虚拟课堂、全景旅游等多种数字新业态,以及数字孪生工厂、未来城市等社会经济赋能场景的应用推广,拓展元宇宙行业发展新空间。

四、繁荣发展新业态新模式

支持平台经济和共享经济健康发展。鼓励医疗、养老、教育、健康等传统行业企事业单位与互联网企业合作,按需发展生产性服务平台、生活性服务平台、公共服务平台生态,打造民生领域线上线下结合、跨界业务融合新模式。以政企联合方式,大力发展互联网公共服务平台,重点推动远程协同办公产品和服务优化升级,推广电子合同、电子印章、电子签名、电子认证等应用。支持制造业大型企业构建共享制造平台,鼓励共享出行、餐饮外卖、团购、在线购药、共享住宿等领域智能升级和商业模式创新,支持企业开展“共享用工”,形成生产、生活服务要素供给新体系。

培育智能经济和新个体经济新增长点。稳步推进智慧销售、自动驾驶、无人配送、智能停车等应用,发展定制化、智慧化出行服务,构建智能经济商业模式创新格局。有序引导多样化社交、短视频、知识分享等新型就业创业平台发展,促进灵活就业、副业创新。引导“宅经济”合理发展,促进自媒体创作、线上直播等新个体经济模式规范健康发展。


第六章  释放产业数字化潜力


推动数字经济与实体经济深度融合,发展产业互联网,全方位、全角度、全链条赋能传统优势产业,提高全要素生产率,打造数产融合标杆城市。

一、打造产业数字化转型平台

加快定制家居、纺织服装、美妆日化、箱包皮具、珠宝首饰、食品饮料等优势特色产业集群数字化平台推广应用,推动企业上云上平台。培育引进工业互联网平台,支持建设跨行业跨领域及特色专业型工业互联网平台,提升面向全国的平台服务能力。鼓励有条件的大型企业打造一体化数字平台,提升企业整体运行效率和产业链上下游协同效率。鼓励和支持互联网平台、行业龙头企业等联合打造智能制造公共服务平台,帮助传统企业和中小企业实现数字化转型。扶持壮大致景科技、树根互联等一批产业龙头互联网平台。

二、推进制造业“四化”提升

围绕推进新型工业化发展主题,推动数字经济与先进制造业深度融合。进一步推动大数据、互联网、云计算、区块链、人工智能等数字技术发展,遴选优质的“四化”赋能重点平台,鼓励“四化”平台从产品设计、技术研发、生产工序、加工制造、仓储配送等生产经营环节为企业提供“四化”改造服务,推动制造业企业逐步向数字化、网络化、智能化、绿色化转型升级,帮助企业实现提质增效,最终实现高质量发展。为制造业企业开放信息基础设施和共性技术平台,支持国家超算广州中心南沙分中心、南沙(粤港澳)数据服务试验区、算力设施和千兆城市等项目建设,提升载体数字化水平。推进建设制造业“四化”促进中心,整合、汇聚全市“四化”生态资源,构建“四化”政策发布、供需对接、资源融通、标准推广和协同创新的产业生态,有效解决企业“不敢转、不想转、不会转”难题。

640.webp (11).jpg


三、推动现代商贸数字化升级

以数字化助推广州国际消费中心城市建设,推动旅游、教育、医疗、文化、通信等传统行业与直播电商等新业态融合发展,鼓励具有条件的商贸企业拓展网络零售和跨境电子商务,构建“互联网+”新消费生态体系。支持海珠区以“直播+数字+产业链+品牌”为导向,打造第二代品质直播电商产业集聚高地。引导传统产业通过跨境电商开拓新兴海外市场,持续推动“穗货卖全球”。积极发展智慧商圈商街,推动天河路、北京路、长隆万博等重点商圈商街基础设施智能化升级和智慧化应用,打造海珠区江南文商旅融合圈省级示范商圈,提升整体服务水平。发展数字会展服务,大力支持广交会、广州博览会、广州国际汽车展览会等开展线上线下服务融合。支持中大布匹市场、流花服装市场、三元里皮具市场等传统行业领域专业市场与产业数字化服务平台合作。鼓励开展数字贸易国际规则对接和参与制定国际规则,打造数字贸易制度型开放的“广州模式”。

四、提升建筑业数字化水平

不断优化广州市建设工程智慧监管一体化平台,实现全要素数字化赋能智慧工地管理。积极推动建筑行业与BIM技术相关的建模软件、数据库、设计平台等产品的研发,加快推进BIM技术在工程全生命周期的集成应用,加强BIM工程项目试点示范。

五、支持创新发展数字金融

支持广州地区银行、证券、保险、期货、基金等金融业态加快数字化转型进程,建设创新型、多元化、区域性数字金融产业发展服务平台,创新发展跨境金融、科技金融、绿色金融等新产品和新服务。加强数字金融试点建设,全面推进数字人民币全场景试点应用,打造一批可复制的广州特色场景。探索建设粤港澳大湾区数字金融科创中心,加快广东数字金融创新产业园建设,推动广东股权交易中心、广州金融资产交易中心等交易平台数字化升级改造。全力推进广州金融科技创新试点工作,以科技手段强化金融风险监测。

六、高水平建设数字化物流体系

升级广州国际综合交通枢纽,建立一体化供应链协同平台,鼓励物流园、物流配送中心、物流仓库智能化、立体化和物流技术装备信息化改造。加强跨境电商平台“线上贸易+线上物流”一体化建设,鼓励企业通过海外仓、独立仓等形式建立国际营销网络。加快建设社区级前置仓、配送仓、自提柜等社区末端商业仓储设施。推进白云国际机场电子货运试点建设。建成南沙港四期5G智慧港口项目,打造粤港澳大湾区首个全自动化码头。推动低轨卫星通信在物流运输领域应用,打造智慧物流体系。推进南沙港区国际通用码头、南沙国际物流中心建设,实现物流自动化、智能化发展。

七、高效发展数字农业

推动农业信息智能分析决策、遥感监测、地理信息、农机专用传感器、农机导航及自动作业的技术攻关和成果转化。支持农业无人飞机等轻型智慧农业机械的研发生产。依托国家种业大数据平台,加强种业智能服务平台运用,赋能种植业和养殖业数字化应用,支持智慧农场、数字田园、智能“车间农业”建设。推动“互联网+农产品销售”,支持增城建设国家级农业现代化示范区。


第七章  提升数智治理能力


以人民为中心,统筹发展和安全,促进生活方式和治理方式数字化变革,筑牢数字安全屏障,构筑全民畅享、智能安全的数字新生活。

一、加强公共数据高质量供给

完善数据基础制度体系。加快推进《广州市数据条例》地方性法规立法进程,明确数据权益保护、数据流通应用、数据安全保障及监督管理等要求,推动南沙(粤港澳)数据服务试验区建设,深化粤港澳数据合作。启动广州市公共数据运营试点,逐步推进公共数据的采集、使用和运营,挖掘数据价值。

强化公共数据治理能力。全面推行首席数据官制度,落实“一数一源”要求,组织对照政府部门职能编制职能数据清单,压实各部门的公共数据采集和治理责任。加强公共数据全生命周期管理,充分发挥政务信息化项目管理抓手,将数据治理要求贯穿项目管理始终,强化对已有政务数据的共享复用,避免重复采集建设,开展公共数据管理工作常态化监测和评估。

二、提升数字化服务和治理水平

提升城市政务数字化服务效能。创新“穗智管”治理模式,实现“一网统管全市、一网统一指挥、一网统筹决策”。完善智慧城市运行管理中枢,推动城市管理公共设施与5G、物联网、传感技术融合建设。推进政务服务提质增效,优化一体化政务服务平台和“穗好办”移动端,不断拓宽“一件事”覆盖范围,推进线上线下融合、市内通办和跨域通办。优化广州微法院、e法亭、枫桥e站等在线司法服务,协同政府相关职能部门,实现“统一受理、诉调一体、源头解纷”,提升数字经济法治服务保障效能。构建数字化企业服务平台,基于“企业画像”,提供个性化的政策服务要素服务,打造一体化全流程涉企服务。研究建立“政务版自然人数据空间”,在部分区试点政务服务领域应用场景。

提高智能化社会治理能力。进一步提高城管、交通、应急等领域综合管理能力,建设城市综合管理服务系统、新型基层管理服务平台、综合交通出行服务平台以及市、区两级应急管理综合应用平台等,实现各领域、全链条管理体系数字化。持续提升公安、交通、生态、经济等各领域指挥决策能力,推进公安、交通、生态环境、经济运行等领域城市数据平台分节点建设,为公共安全、交通运输、生态环境、经济运行提供重要决策支持。加快建设“百县千镇万村高质量发展工程”数字化支撑体系,着重建设业务指标体系、数据支撑体系和专题库、综合信息平台等,实现“一网统管”。加快推进广州湾区中央法务区“一中心三片区”建设,构建全生态法律服务体系,提升普惠式、基础性、兜底性法治惠民质效,完善与创新创造相适应的包容审慎监管方式,优化法治化营商环境建设,护航广州全面建设数字经济引领型城市。

640.webp (12).jpg

提升民生服务数字化水平。建设人才教育、文化旅游等领域城市数据平台分节点,提升教育、人社、文旅等领域数据治理和分析决策能力。支持养老、助残服务机构数字化改造,满足老年人、残疾人在出行、就医、消费、文体等高频服务事项中的信息化需求。持续推进数字技术在临床辅助决策、远程医疗、个人健康管理等领域的应用,加快“智慧养老”平台、智慧康养示范基地和产业园区建设,打造广州市“智慧银城”应用示范社区。推进智慧社区基础设施、系统平台和应用终端建设,鼓励发展网上超市、智慧微菜场等数字消费新业态,全面提升政务、商务、服务、家务等社区功能数字化水平。积极发展“云上健身”“云上运动”“云上观赛”等智慧体育产品,创办广州线上智能体育大赛,打造以智能滑雪、智能足球、智能赛车为特色的数字体育应用场景。

三、释放数据要素市场潜能

创新公共数据运营模式。制定公共数据运营方案,推动组建数字科技集团,探索具有广州特色的公共数据运营模式,向社会提供更多高质量的公共数据产品。定期举办数据创新应用大赛,加强公共数据和社会数据融合,促进各类数据赋能应用开发,充分释放数据价值红利,将高质量数据反哺应用于智慧城市、数字政府、民生服务和城市治理等场景。


640.webp (13).jpg


培育数据交易市场生态。做大做强广州数据交易所,鼓励各类市场主体通过数据交易场所开展数据交易活动,推动区域性、行业性数据流通使用,并规范由公共数据加工形成的数据产品和服务进场交易。探索多样化、符合数据要素特性的定价模式和价格形成机制,推动用于数字化发展的公共数据按政府指导定价有偿使用,鼓励企业与个人信息数据由市场自主定价。培育数据经纪人生态体系,支持各行业主管部门引导本行业龙头企业、数据经纪人打造行业数据空间,支持相关产业和实体经济高质量发展。研究数字产业政策,提供专项资金和税收优惠措施,对符合条件的给予相应的补贴或奖励,在智能制造、节能降碳、绿色建造、新能源、智慧城市等重点领域,大力培育贴近业务需求的行业性、产业化数据商,助力我市打造数字经济创新引领型城市。支持中新广州知识城研究建设粤港澳大湾区数据要素合作试验区,探索数据资源跨境、跨域、跨级有序流通和应用。

四、提升数字安全防护水平

建立健全网络安全防护体系。建设全市网络安全应急响应平台、网络安全综合监管平台、商业秘密示范基地等,提升关键信息基础设施威胁感知和持续防御能力。切实维护数字经济重要行业领域网络安全,开展重点工业企业安全诊断。

持续提升数据安全防护水平。推动落实数据安全保护责任,优化分级分类安全防护等机制体制,加强数据跨境流动发现、阻断和溯源等监管能力建设。强化个人信息保护和安全监管,规范身份信息、隐私信息、生物信息的采集、传输和使用。建立粤港澳大湾区互联网法治研究中心,加强数据安全和个人信息保护领域法律研究的国际合作。


第八章  凝聚数字生态合力


发挥国家中心城市优势,优化发展环境,加强要素保障,凝聚各方力量,构建数字合作格局,主动作为、积极参与数字经济国内外合作,营造数字经济高质量发展新局面。

一、营造开放包容发展环境

优化数字经济发展营商环境。大力推进国家营商环境创新试点城市建设,优化数字经济营商环境,对数字经济形态实施“包容、审慎、开放”的监管模式,实施包容期柔性监管,建立容错纠错机制,在数字经济领域推行行政执法减免责清单制度,畅通数字经济开拓创新之路。研究推动市级地方性法规设定的不适应数字经济发展需要的行政许可事项的清理规范,进一步释放市场主体创新活力和内生动力。探索开展跨场景、跨业务、跨部门联合监管试点,创新基于新技术手段的监管模式。

强化数字人才队伍建设。聚焦“高精尖缺”,依托省、市人才重大工程和重点专项,培养吸引一批符合产业发展导向,具有独立知识产权和自主创新能力的数字经济前沿领域高层次人才和高水平创新团队留穗发展。健全完善数字经济高端人才评价体系,构建充分体现知识、技术等要素价值的收益分配机制。探索建立数字经济人才服务联盟,加快建设中国广州人力资源服务产业园,搭建技术、项目、资本“一站式”对接平台。支持有条件的高校院所开设数字经济领域相关学科专业,培养创新型、应用型、复合型人才。积极建设粤港澳大湾区(广州)人才大数据平台,集聚各层级各部门各行业各领域各类人才数据,加强人才服务业数字化转型和场景应用,提升人才精准服务能力和智能应用水平。

加大资金和金融支持力度。统筹利用广州市现有产业发展资金和财政专项资金,加大对数字经济重点领域和重大项目的支持力度。发挥政府投资基金的导向作用,鼓励骨干企业、投资机构等社会资本设立市场化产业基金、天使创投基金,积极参与数字经济项目投资建设,支持符合条件的数字经济企业进入多层次资本市场进行融资。鼓励金融机构在审批、利率、期限、额度等方面对数字经济企业给予政策扶持。

加强知识产权保护。发挥广州作为国家知识产权强市优势,深化知识产权与数字经济深度融合,加快广州市会展和数字经济知识产权保护中心建设,全面提升知识产权对数字经济发展的支撑和引领作用。建立技术专利、数字著作权、软件著作权、数字商标、商业秘密等数字知识产权保护规则,健全知识产权转化收益分配机制,加快知识产权服务品牌机构培育。探索建立适应数字经济发展的知识产权保护规则体系,依法打击数字经济领域知识产权侵权行为。

加强信用体系建设。鼓励行业协会强化与行业主管部门、国家统一信用信息平台、征信机构、金融机构及有上下游产业关系的行业组织的对接合作,推动会员企业信用信息的共享和应用。畅通数据归集路径,拓展信息归集范围,规范数据归集标准,完善企业信用信息公示系统建设,健全企业多维信用画像,搭建以统一社会信用代码为基础、以物品编码管理为溯源手段的质量信用信息平台。

二、加强国际国内数字合作

引领湾区数字经济融合发展。加快建设粤港澳大湾区跨境电子商务枢纽海港、枢纽空港、枢纽陆港和信息港,打造具有全国影响力的跨境电子商务国际枢纽城市。以广深为中心建设国家智能网联汽车华南属地中心,深化广深惠智能与新能源汽车战略合作,共建大湾区智能网联汽车先导区,打造世界级智能汽车产业集群。发挥大湾区区块链联盟、半导体产业联盟、人工智能联盟等行业组织桥梁纽带作用,推动穗港澳合作发展,积极对接数字经济重点产业。高质量举办大湾区数字经济领域创新创业活动,提升“青创杯”“赢在广州”等赛事水平,促进人才的汇聚与流通。

融入数字中国整体布局。发挥数字经济领先城市优势,主动响应数字中国整体布局,对接全国数字基础网络,大力推进北斗规模应用,对接“东数西算”工程。主动融入全国数据资源大循环,落实数据管理体制机制,接入国家重要领域数据资源库。大力开展数字技术与经济、政治、文化、社会、生态文明建设“五位一体”深入融合的广州实践,推动重点产业在国内外有序转移,支持企业深度参与全球产业分工和合作,积极参与“数字丝绸之路”“丝路电商”建设,在以中国式现代化全面推进中华民族伟大复兴的进程中体现广州担当。

加强数字经济领域国际交流合作。组织高规格数字经济大会、企业家高端论坛、国际学术交流会议等活动,发挥广州国际创新节等高层次创新交流展示平台作用,吸引国内外知名企业开展数字经济领域国际合作交流。鼓励数字经济企业组团“出海”,对接国外优秀研究机构、大学、龙头企业,融入国际化产业链体系,探索共同组建联合研究中心、联合实验室、国际合作实验室等创新载体的可行性。

三、凝聚社会各方力量参与

激发社会力量参与广州数字经济发展,拓宽参与国际综合性交通枢纽、数字医疗、数字文化等重点领域建设的渠道。推动社会力量建立广州市数字经济相关产业联盟,共同参与数字经济产业发展规划布局和规则标准制定。推动国家和省实验室等重大科技平台联合高校、科研院所开展科技攻关。引导社会资本建设智能工厂、数字化车间、智慧园区。


第九章  保障措施


 一、强化统筹协调

坚持和加强党的全面领导,发挥广州市加快数字化和数字经济发展工作领导小组统筹作用,建立由市领导主抓,市工业和信息化局牵头,各有关部门和单位协同推进的工作机制,将数字经济发展摆在全市工作重要位置,研究解决数字经济发展重大问题,推进各项重点工作落实。各部门及相关单位以落实《广州市数字经济促进条例》为指引,切实落实责任,积极推动数字经济高质量发展。

二、加强政策保障

完善部门协调联动机制,加强与财政、招商、土地、人才等相关政策衔接,综合发挥财政资金、基金、社会投资力量,强化资源整合和力量协同,在数字经济技术创新、产业数字化转型等重点领域给予要素资源倾斜。各有关牵头部门、各区围绕职能和重点产业布局,研究出台数字经济系列政策,形成市、区政策联动,释放叠加效应。

三、做好监测评估

以国家数字经济及其核心产业统计分类为基础,构建符合广州市数字经济发展特点的评估指数,开展对广州数字经济发展的监测评估,反映全市数字经济发展态势及发展水平,为广州数字经济高质量发展提供科学的决策依据。

四、提升数字素养

加强数字经济相关政策解读与宣传引导,优化完善数字资源多样化获取渠道,增强领导干部和公务员数字思维、数字认知、数字技能,鼓励学校、科研机构开展数字经济知识普及教育,加强数字经济新业态新模式从业人员数字技能培养,营造全社会共同关注、积极参与全民数字素养提升行动的浓厚氛围,提高公众数字化素养。

附件:名词解释

名词解释

1.老城市新活力、“四个出新出彩”:2018年10月,习近平总书记视察广东并发表重要讲话,要求广州实现老城市新活力,在综合城市功能、城市文化综合实力、现代服务业、现代化国际化营商环境方面出新出彩。

2.千兆城市:千兆5G和千兆光网协同发展的典型城市。

3.工业互联网:指互联网和新一代信息技术与工业系统全方位深度融合所形成的产业和应用生态,是工业智能化发展的关键综合信息基础设施。其本质是以机器、原材料、控制系统、信息系统、产品以及人之间的网络互联为基础,通过工业数据的全面深度感知、实时传输交换、快速计算处理和高级建模分析,实现智能控制、运营优化和生产组织方式变革。

4.工业互联网标识解析:工业互联网标识通过赋予每一个产品、零部件、机器设备唯一的“身份证”,实现全网资源的灵活区分和信息管理。工业互联网标识解析类似于互联网域名解析,可以通过产品标识查询储存产品信息的服务器地址,或者查询产品信息以及相关服务。

5.IPv6:互联网协议第6版,是互联网工程任务组(IETF)设计的用于替代IPv4的下一代IP协议。IPv4最大的问题在网络地址资源不足,严重制约了互联网的应用和发展。IPv6解决了网络地址资源数量的问题和多种接入设备连入互联网的障碍。

6.“上云上平台”:指围绕研发设计、生产管控、经营管理、售后服务等核心业务环节,利用工业互联网新技术、新工具、新模式,实施数字化转型升级,进一步降低经营成本、提升生产效率、提高产品质量、降低能耗排放、优化产业协同等。

7.数字经济核心产业:指为产业数字化发展提供数字技术、产品、服务、基础设施和解决方案,以及完全依赖于数字技术、数据要素的各类经济活动。根据国家统计局发布的《数字经济及其核心产业统计分类(2021)》,数字经济核心产业包括数字产品制造业、数字产品服务业、数字技术应用业和数字要素驱动业四大类。

8.“四化”:推动制造业数字化转型、网络化协同、智能化改造、绿色化提升,是实现新型工业化、制造业转型升级的目标举措。

9.“穗智管”:指运用大数据、云计算、区块链、人工智能、物联网等新一代信息技术,以基础数据、应急管理、社会舆情、经济运行、公共安全、医疗卫生、规划建设、城市管理、交通运行、营商环境、生态环境、民生服务等城市运行管理要素为重点,建设“感知智能”“认知智能”“决策智能”的城市发展新内核,打造数据全域融合、时空多维呈现、要素智能配置的城市治理新范式。

10.“穗好办”:一款政府面向全市群众和企业的移动政务服务APP。

11.“一核引领、多点支撑”:“一核”指广州人工智能与数字经济试验区,“多点”指广州与数字经济发展相关的园区。

12.F5G:第五代固定网络。

13.10G-PON:万兆无源光网络。

14.6G:第六代移动通信技术,6G的数据传输速率可能达到5G的50倍,时延缩短到5G的1/10,在峰值速率、时延、流量密度、连接数密度、移动性、频谱效率、定位能力等方面远优于5G。

15.太赫兹:是一种新的、有很多独特优点的辐射源,太赫兹技术是一个非常重要的交叉前沿领域,给技术创新、国民经济发展和国家安全提供了一个非常诱人的机遇,可能引发科学技术的革命性发展。

16.边缘计算:指在靠近物或数据源头的一侧,采用网络、计算、存储、应用核心能力为一体的开放平台,就近提供最近端服务。

17.GPU:图形处理器,又称显示核心、视觉处理器、显示芯片,是一种专门在个人电脑、工作站、游戏机和一些移动设备(如平板电脑、智能手机等)上做图像和图形相关运算工作的微处理器。

18.CIM:城市信息模型,是以城市信息数据为基数建立的三维城市空间模型和城市信息的有机综合体。

19.3D:三维,指在平面二维系中又加入了一个方向向量构成的空间系。

20.OLED:有机电激光显示、有机发光二极管,属于一种电流型的有机发光器件,是通过载流子的注入和复合而致发光的现象,发光强度与注入的电流成正比。

21.4K:4K分辨率,指不考虑画幅比情况下,水平方向每行像素值达到或者接近4096个。

22.8K:8K分辨率,8K的分辨率是4K的4倍(长宽各为2倍)。

23.Micro LED:微发光二极管显示器。

24.AR:增强现实技术,是一种将虚拟信息与真实世界巧妙融合的技术,广泛运用了多媒体、三维建模、实时跟踪及注册、智能交互、传感等多种技术手段,将计算机生成的文字、图像、三维模型、音乐、视频等虚拟信息模拟仿真后,应用到真实世界中,两种信息互为补充,从而实现对真实世界的“增强”。

25.VR:虚拟现实技术,又称虚拟实境或灵境技术,囊括计算机、电子信息、仿真技术,其基本实现方式是以计算机技术为主,利用并综合三维图形技术、多媒体技术、仿真技术、显示技术、伺服技术等多种高科技的最新发展成果,借助计算机等设备产生一个逼真的三维视觉、触觉、嗅觉等多种感官体验的虚拟世界,从而使处于虚拟世界中的人产生一种身临其境的感觉。

26.“一核两极多点”:以黄埔区为核心,建设综合性半导体与集成电路产业聚集区。以增城区、南沙区为两极,增城区主要聚焦智能传感器和芯片制造等领域,南沙区重点打造宽禁带半导体设计、制造和封装测试全产业链基地。鼓励越秀、荔湾、海珠、天河、白云、番禺、花都等区结合自身产业发展基础和特色,加快半导体与集成电路相关产品的研发和产业化,推进半导体与集成电路产业创新应用。

27.“一带四区、区域互联”:“一”指全市各区规划统一、标准统一、步调统一;“四区”指建设黄埔、花都、琶洲、番禺四个城市级车联网示范区。“区域互联”指区域之间、车企之间、平台之间、终端之间、型号之间形成互联互通。

28.NFT:非同质化通证,是区块链网络里具有唯一性特点的可信数字权益凭证,是一种可在区块链上记录和处理多维、复杂属性的数据对象。

29.“宅经济”:主要指在家中上班,在家中兼职,在家中办公或者在家中从事商务工作,同时在家中消费也是宅经济必不可少的一部分。

30.BIM:建筑信息模型,是建筑的数据化、信息化模型整合,物理和功能特性的三维数字表达。

31.“穗智转”公共服务平台:面向数字化转型中“政府管理、企业赋能、平台培优”等一站式综合服务平台。一方面,由政府全面主导建设,推动各类市场主体安心共享数据,公开平等运用数据,打通政府与社会的数据壁垒,提供优质数据监管和数字化管理服务;另一方面,以广州市数字化转型需求为牵引,“穗智转”倡导“跨平台合作”,提供渠道,加强和规范企业与服务商的合作,解决企业和平台服务商数字化转型面临的共性问题,打造形成“要转型,找穗智转”的强品牌效应,促使解决方案及数字化产品标准化、规模化发展。

32.“穗好策”:上线微信小程序,根据商事登记数据为企业提供针对性的惠企政策精准服务。

33.“青创杯”:指广州青年创新创业大赛。

34.“赢在广州”:指“赢在广州”暨粤港澳大湾区大学生创业大赛,大赛参赛范围覆盖广东省外及粤港澳大湾区超过150所高等院校。

35.“东数西算”:东数西算工程,指通过构建数据中心、云计算、大数据一体化的新型算力网络体系,将东部算力需求有序引导到西部,优化数据中心建设布局,促进东西部协同联动。

36.“数字丝绸之路”:习近平主席在“一带一路”国际合作高峰论坛开幕式上的演讲中提出,我们要坚持创新驱动发展,加强在数字经济、人工智能、纳米技术、量子计算机等前沿领域合作,推动大数据、云计算、智慧城市建设,连接成21世纪的“数字丝绸之路”。

37.“丝路电商”:指按照共建“一带一路”倡议,充分发挥我国电子商务技术应用、模式创新和市场规模等优势,积极推进电子商务国际合作的重要举措。

38.“P”:算力单位,1P相当于每秒1000万亿次计算速度。


公开方式:主动公开

广州市人民政府办公厅秘书处

 2024年5月11日印发

【免责声明】本网站部分图片、文字及观点,来源于互联网及其他公众平台,版权归原作者所有,如涉及侵权请予以告知,我们会在24小时内将相关内容删除,谢谢。


seo seo