文章
  • 文章
搜索
首页 >> 知识产权 >>知识产权案件分享 >> 旗锐分享慧丨知识产权案件分享(第四十二期期)
详细内容

旗锐分享慧丨知识产权案件分享(第四十二期期)

时间:2022-03-30     【转载】

001.jpg

行为人未经专利权人许可,擅自实施许诺销售的行为,构成对专利权的侵犯。我国《专利法》第十一条把许诺销售列为侵犯专利权的行为,其最直接的意义在于赋予专利权人将专利侵权行为制止在早期,以免造成专利权人的更大损失。

本期知识产权案件分享,我们一起去了解一下这场关于“OK镜”的专利战吧。

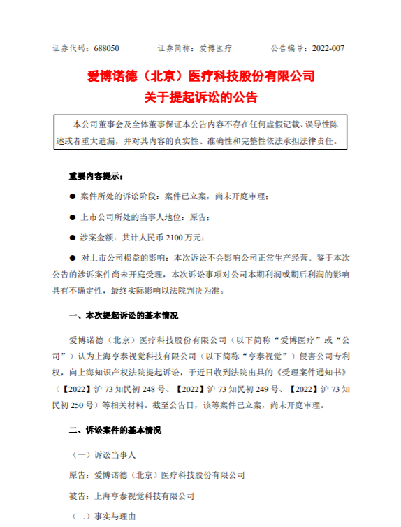
索赔2100万元!爱博医疗与昊海生科子公司打响专利战

近日,一纸专利诉状点燃了爱博医疗与昊海生科两家公司在OK镜江湖的“硝烟”!

2月15日晚,爱博医疗公告称,上海亨泰视觉科技有限公司(以下简称“亨泰视觉”)一直在许诺销售、销售、进口涉嫌侵犯公司涉案专利的产品“迈儿康myOK”,涉案专利名称为“角膜塑形镜”,涉案金额高达2100万元。

1.jpg

爱博医疗公告称,其已向上海知识产权法院提起诉讼,近日收到法院出具的《受理案件通知书》等相关材料。

本次诉讼涉及三项专利,三个专利名称为“角膜塑形镜”,每项专利的涉案金额均为700万元,合计诉讼金额为2100万元。

国家知识产权局数据显示,第ZL201721682214.7号专利名称为角膜塑形镜,专利类型为实用新型,申请日期为2017年12月6日;第ZL201410039031.8号专利名称为角膜塑形镜,专利类型为发明,申请日期为2014年1月27日;第ZL201420052215.3号专利名称为角膜塑形镜,专利类型为实用新型,专利申请日期为2014年1月27日,所述角膜塑形镜内表面的定位弧区为与角膜形状相匹配的非球面。

2.png

在此诉讼中,爱博医疗的诉讼请求包括三个方面:判令亨泰视觉立即停止销售、许诺销售、进口侵犯涉案专利的产品;判令亨泰视觉立即销毁全部库存侵权产品;同时,判令亨泰视觉赔偿其经济损失及为制止侵权行为而产生的合理费用,三项涉案专利合计人民币2100万元。

以上为本期全部内容

000000000.jpg

内容声明

1、文章部分内容来自于品源知识产权微信公众号。

2、本文章内容如无意中侵犯了媒体或个人的知识产权,请联系我们。


002.jpg

广州旗锐数字科技有限公司

联系方式:020-82514878

政策咨询:13421147618



长按二维码关注我们





seo seo