|
黄埔积分入学申请即将开始!攻略 →时间:2022-03-18
@黄埔家长注意啦! 2022年黄埔区来穗人员随迁子女 积分入学申请受理工作 即将开始 今年积分入学的申请时间 是从3月31日开始 千万不要错过哦~ 黄埔区积分入学总分=市积分+区积分 还未申请市积分的家长们 要抓紧啦! 申请需要满足什么条件? 要准备什么材料? 要走哪些流程? …… 小编为你奉上 最全申请指南 时间安排 ➤受理时间
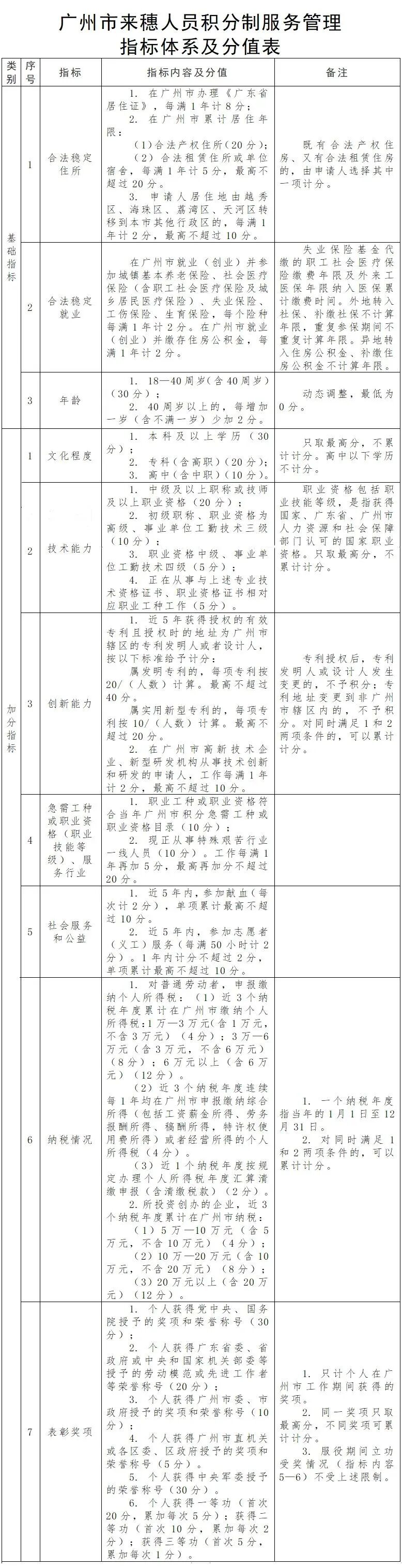
➤积分初审:5月11日—5月19日; ➤积分复核:5月20日—5月23日; ➤积分复审:5月20日—5月24日; ➤公示排名:5月26日—5月30日; ➤公布积分排名结果:5月31日; ➤公布学位分配计划:6月2日; ➤第一次填报志愿:6月6日—6月8日; ➤公布第一次录取结果:6月14日; ➤第二次填报志愿:6月16日—6月17日; ➤公布第二次录取结果:6月21日。 ![]() 申请条件 ➤ 申请人必须同时满足的条件 1、非广州市户籍人员、在广州市行政区域内居住的内地居民; 2、持有在广州市办理且在有效期内《广东省居住证》满一年(截至2022年5月10日); 3、在“广州市来穗人员积分制服务管理信息系统”有核定积分(截至2022年5月10日)。 ➤ 申请对象 1、申请人及其随迁子女均是非广州市户籍人员、在广州市行政区域内居住的内地居民; 2、申请入读小学一年级的随迁子女,须年满6周岁(时间截止至2022年8月31日)、尚未入学; 3、申请入读初中一年级的随迁子女,须当年小学毕业、拟升读初中一年级。 ➤ 居住证时长计算方法 1、居住证满一年,时间计算截至2022年5月10日(以“广州市来穗人员服务管理信息系统”查询为准); 2、2016年1月1日后办理的,根据国务院《居住证暂行条例》规定,按有效期限累计计算; 3、2016年1月1日前办理的,根据2010年起施行的《广东省流动人口服务管理条例》规定,按有效期限连续计算。 ❖“广州市来穗人员积分制服务管理信息系统”积分申请方法按照《广州市来穗人员积分制服务管理申办指南》执行。 积分指标构成及排名规则 ➤ 积分制入学积分指标构成 积分制入学的积分指标体系由《广州市来穗人员积分制服务管理指标体系及分值表》和《黄埔区来穗人员随迁子女接受义务教育补充加分指标》构成。 申请人申请积分制入学的总积分=《广州市来穗人员积分制服务管理指标体系及分值表》分值(以“广州市来穗人员积分制服务管理信息系统”为准)+《黄埔区来穗人员随迁子女接受义务教育补充加分指标》分值(以“黄埔区来穗人员随迁子女积分制入学服务管理信息系统”为准)。 ➤ 排名规则 积分制入学的积分排名按总积分从高到低进行排名。分值相同时按照在本市缴纳社会医疗保险时间排名(以“广州市来穗人员积分制服务管理信息系统”为准);在本市缴纳社会医疗保险时间排名相同的情况下,按照在我市办理《广东省居住证》的时间排名(按月数计算,以“广州市来穗人员服务管理信息系统”为准)。 凡经两轮排名后排序相同,作并列排名处理。凡并列排名者具有同等积分制入学资格。 积分制入学流程 ![]() 申请说明 ➤ 申请流程有关说明 上下滑动查看🔽 1、准备有效的基本材料后,登录“广州市来穗人员积分制服务管理信息系统”——“积分制入学”模块,点击黄埔区注册账号、上传基本资料(上传原件扫描件或图片规格为:jpg、png格式,大小2.5MB以下),并保存、确认提交;申请人按居住证地址选择街镇受理,居住证属外区的,选择我区就近的街镇受理; 2、各街镇对申请人所填报及上传的资料进行资格初审,申请人适时登录系统查询本人信息是否退回,根据指引对不合格退回的资料和图片进行修改和上传;资格初审通过后,申请人登录系统上传加分资料(上传原件扫描件或图片规格为:jpg、png格式,大小2.5MB以下),并保存、确认提交; 3、已在网上成功提交申请确认的,如有要求在网上变更资料或信息,需持本人身份证到受理窗口提出书面申请,于受理时间截止前完成变更,并保存、确认提交; 4、申请人应及时查询本人所得的积分,有异议的按规定时间在网上提出复核申请。 ➤ 申请所需上传的材料 (上传原件扫描件或照片) 上下滑动查看🔽 1、申请人、配偶及随迁子女的基本材料 (1)户口簿(首页及相关人员信息页); (2)身份证(正反面); (3)随迁子女出生证; (4)属集体户且无法取出原件的,提供集体户口簿首页和相应户口页复印件(加盖集体户所属单位或公安部门公章),或提供其户籍地所在公安部门出具的户籍证明; (5)结婚证或离婚证。 2、企业加分材料 (1)本区纳税前200名企业。 填写企业名称和统一社会信用代码,提供在职证明材料(含劳动合同、在职证明或任用聘书)。 (2)本区民营及中小企业、本区重点招商引资企业、重大科技创新平台、创新创业领军人才企业、研发投入增量50强企业。 ❖填写企业名称,并上传《统一社会信用代码证书》和《营业执照》,提供在职证明材料(含劳动合同、盖有企业人事部门公章的职位身份证明或任用聘书),证明材料需明确说明中高级管理人员或技术骨干,如无明确说明,视为普通员工。 3、随迁子女学籍证明材料 提供随迁子女“学生基本情况表”或到随迁子女就读学校(幼儿园)(仅限本区小学或幼儿园)开具就读证明并加盖公章。 登录网址 请来穗人员做好以下两步 ▼▼▼ ➤ 积分申请 电脑登录“广州市来穗人员服务管理局”官网,点击页面右侧“广州市来穗人员积分制服务管理信息系统”(或输入网址: https://djf.lsj.gz.gov.cn/bjfpublic/#/home),点击“个人积分”模块提出积分申请,获得核定积分(每天都可以申请,拿到受理回执后,约20个工作日出核定积分)。 ➤ 入学申请 获得核定积分后,申请人在资格申请时间内及时点击“广州市来穗人员积分制服务管理信息系统”——“积分制入学”模块申请办理黄埔区积分制入学。 如有疑问 可通过以下方式咨询 ▼▼▼ 积分入学政策咨询电话: (工作日 9:00-12:00;14:00-18:00) 020-82378907(区来穗局) 020-82111495(区教育局) 系统操作步骤问题: 根据《系统操作指引》进行操作,可在积分制入学系统首页下载指引; 系统疑难问题咨询电话: 020-22127314 QQ:813788187 意见建议收集公共邮箱: hpqjfrxzx@163.com 看到这里 家长们是不是迫不及待地 要去准备资料了? 别急,我们先来了解 积分的计算方法 以及 办理各种业务的 地址和咨询电话 ▼▼▼ ![]() ![]() ![]() ![]() 各位家长快收藏好攻略 准备行动起来吧 来源丨广州黄埔发布 【免责声明】本网站部分图片、文字及观点,来源于互联网及其他公众平台,版权归原作者所有,如涉及侵权请予以告知,我们会在24小时内将相关内容删除,谢谢。 ![]() 广州旗锐数字科技有限公司 联系方式:020-82514878 政策咨询:13421147618 长按二维码关注我们 |







